京博农化科技有限公司(简称:京博农化)成立于2011年,是一家为全球农业提供优质农业投入品及作物优质管理的高质量农产品生产方案的服务商。
公司以发展农业绿色科技,协同客户创造价值为责任,依托丰富的产品线与优质的服务,在业内树立了良好的品牌形象。原药产品精喹禾灵、烟嘧磺隆、醚菌酯、茚虫威等凭借优质质量热销海内外。制剂产品闲锄、博星、保尔等被山东省农业农村厅认定为无公害农产品重点推广生产资料,京博品威、施华冠、小哪吒、京博品优等荣获绿色食品生产资料认证,多项植保技术取得山东省科技进步奖。
京博农化将持续以提升农产品价值,助力员工实现梦想为使命,秉承以安全环保为前提,以全面风控为基础,以技术创新为核心,以服务现代农业为己任,采用差异化策略,建立遍及全球具有地域特色的农业服务网络,着力提升农产品价值。
创立至今,京博农化在业务及产品层面不断升级,已然在向着全球一流高质量农产品生产方案服务商的方向发展。但是在快速发展的过程中,京博农化品牌层面的建设工作出现断层、不健全、不系统等问题。企业高层从长远可持续发展考虑,对品牌的建设工作愈发重视,本次找到行舟,希望通过专业的力量,助力品牌全面升级,实现更好的腾飞!
解决问题的首要条件是发现问题。因此在了解了京博农化的诉求后,行舟品牌利用独创的大定位工具,开始对京博农化展开系统诊断。
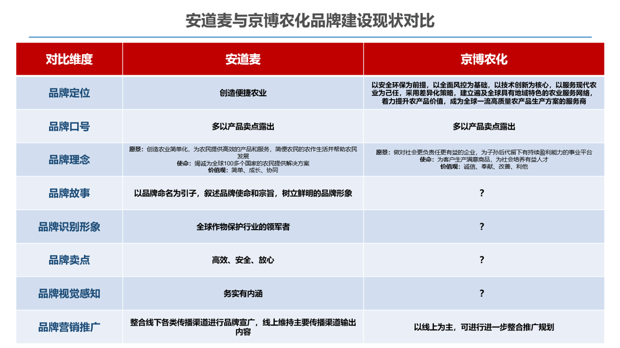
行舟在理解了京博农化业务战略定位是建立遍及全球具有地域特色的农业服务网络后,基于此,提出一项疑问,京博农化的品牌战略定位又是什么呢?带着这项疑问,行舟通过京博农化品牌的信息网站、资料咨讯、线上测评获取的信息,初步判断,京博农化在品牌战略层面至少存在10大问题:
1、品牌定位不清晰或缺失;
2、理念体系建设有部分缺失,可以根据定位进一步升级;
3、品牌的口号缺失,未感知到品牌的核心主张;
4、品牌故事缺失;
5、品牌的标志具有一定的设计感,但识别度和记忆度不高;
6、品牌官网露出内容比较零散,难以通过官网主页面KV获得较系统的品牌信息感知,需对主KV及露出内容需进行系统规划和设计;
7、京东旗舰店页面KV美观感较弱,KV视觉元素设计较粗糙需根据品牌形象进行进一步升级;
8、产品的包装缺乏气质感,各产品的视觉关联度较低,品牌感不足;
9、京博农化目前的品宣以线上渠道为主,虽有一定受众群体,但是缺乏整合性的规划;
10、品牌整体体系化、一致性不足,整体对外宣传中缺乏核心落脚点,难以占据客户心智。
为使京博农化高层更好的理解品牌体系化的优势,行舟品牌对其相关竞品—安道麦进行了对比分析。经梳理后,我们发现,安道麦的品牌定位比较清晰,主张“便捷农业”,那么它是如何将“便捷”做到一致性落地的呢?安道麦围绕“便捷”的定位对品牌卖点进行了挖掘提炼,即“高效、安全、放心”,而这三大卖点也与定位相互支撑,并且都是客户最关注的因素。在品牌卖点清晰化的情况下,产品卖点开始围绕品牌卖点不断做延伸拓展。除此之外,安道麦的品牌视觉也围绕定位点展开体系化的设计,其各项产品标志巧妙融入文化与历史根源,并且全部都是基于主品牌标志衍生出不同标识,整体给人一种各系列都极具辨识度,但又有整体统一调性的感知。
	京博农化高层对品牌存在的诸多问题表示认同,尤其在与竞争对手比较之后,其高层对品牌系统升级的决心更为坚定!京博农化的情况在行舟品牌看来并不复杂,利用行舟专业工具就可解决。正所谓难者不会,会者不难。本质上需要解决的就是客户心智的问题,核心逻辑就是围绕定位远点,做好360°的触点布局,形成400次的超级记忆,最终实现心智穿透。用行舟品牌成功心法概括,那就是:一个靶心,系统合力,全面落地!






























